中学の自然数の指数から一気に実数まで指数を拡張するよ。$2^{-3}$や$4^{\frac{1}{2}}$みたいな計算ができるようになって、指数関数や対数関数の土台になる超重要な単元だ。
Mag-sign up para makita ang contentLibre ito!
Access sa lahat ng dokumento
Pagbutihin ang iyong mga grado
Sumali sa milyong mga estudyante
Knowunity AI
Higit pa
Mga Asignatura
Triangle Congruence and Similarity Theorems
Triangle Properties and Classification
Linear Equations and Graphs
Geometric Angle Relationships
Trigonometric Functions and Identities
Equation Solving Techniques
Circle Geometry Fundamentals
Division Operations and Methods
Basic Differentiation Rules
Exponent and Logarithm Properties
Ipakita lahat ng paksa
Human Organ Systems
Reproductive Cell Cycles
Biological Sciences Subdisciplines
Cellular Energy Metabolism
Autotrophic Energy Processes
Inheritance Patterns and Principles
Biomolecular Structure and Organization
Cell Cycle and Division Mechanics
Cellular Organization and Development
Biological Structural Organization
Ipakita lahat ng paksa
Chemical Sciences and Applications
Atomic Structure and Composition
Molecular Electron Structure Representation
Atomic Electron Behavior
Matter Properties and Water
Mole Concept and Calculations
Gas Laws and Behavior
Periodic Table Organization
Chemical Thermodynamics Fundamentals
Chemical Bond Types and Properties
Ipakita lahat ng paksa
European Renaissance and Enlightenment
European Cultural Movements 800-1920
American Revolution Era 1763-1797
American Civil War 1861-1865
Global Imperial Systems
Mongol and Chinese Dynasties
U.S. Presidents and World Leaders
Historical Sources and Documentation
World Wars Era and Impact
World Religious Systems
Ipakita lahat ng paksa
Classic and Contemporary Novels
Literary Character Analysis
Rhetorical Theory and Practice
Classic Literary Narratives
Reading Analysis and Interpretation
Narrative Structure and Techniques
English Language Components
Influential English-Language Authors
Basic Sentence Structure
Narrative Voice and Perspective
Ipakita lahat ng paksa
52
•
Na-update Mar 21, 2026
•
中学の自然数の指数から一気に実数まで指数を拡張するよ。$2^{-3}$や$4^{\frac{1}{2}}$みたいな計算ができるようになって、指数関数や対数関数の土台になる超重要な単元だ。






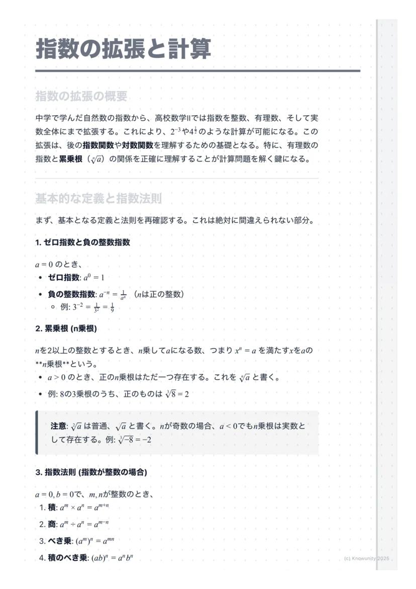
君たちの指数の世界がここから一気に広がるよ。中学では自然数だけだった指数が、整数、有理数、そして実数全体まで使えるようになる。
ゼロ指数と負の整数指数が最初のハードル。は覚えるしかないけど、は「マイナスがついたら逆数にする」と覚えよう。例えば$3^{-2} = \frac{1}{3^2} = \frac{1}{9}$。
**累乗根(n乗根)**はを満たすのこと。なら正の乗根がただ一つ存在して、と書く。のときは。
💡 ポイント: 指数法則は中学と同じ。、、、。これは絶対覚えて!

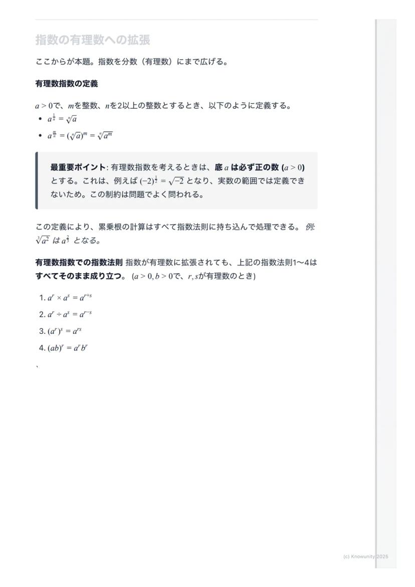
ここからが本格的な高校数学。指数を分数まで拡張するよ。
で、を整数、を2以上の整数とするとき、、と定義する。
超重要:有理数指数を考えるときは、底は必ず正の数にする。なぜならは実数で定義できないから。
この定義のおかげで、累乗根の面倒な計算も指数法則で処理できる。みたいに。
💡 ポイント: 指数法則は有理数指数でもそのまま使える。など、4つの法則すべて健在!

実際に問題を解いて感覚を掴もう。$16^{-\frac{1}{3}}$を計算してみる。
まず底を素因数分解する。$16 = 2^4$。次に指数法則を使う。
$16^{-\frac{1}{3}} = ^{-\frac{1}{3}} = 2^{4 \times } = 2^{-3} = \frac{1}{2^3} = \frac{1}{8}$
手順は①素因数分解 ②指数法則適用 ③負の指数の定義で処理、の3ステップ。
💡 ポイント: 底が大きい数のときは、必ず小さい素数のべき乗で表そう。$81 = 3^432 = 2^5$とか。

を計算する。
戦略:すべての累乗根を分数指数に直してから指数法則でまとめる。
まず変換:、、
式は
指数を通分すると:
答え:(累乗根で表すなら)
💡 ポイント: 複雑な累乗根は必ず分数指数に直す。そうすれば指数法則の足し算・引き算だけで解決!

計算で絶対に注意すべきポイントをチェックしよう。
底の条件を常に意識する。問題文に書いてなくても、があれば暗にが前提。
よくある間違いを表でまとめた:
| 間違いやすい例 | 正しい計算 |
|---|---|
| $\sqrt{a^2 + b^2} = a + b$ | 間違い!$\sqrt{9+16} = 5$だけど$3+4 = 7$ |
| $(2^3)^2 = 2^5$ | 正しくは$2^{3 \times 2} = 2^6 = 64$ |
| $a^{-2} = -a^2$ | 正しくは$a^{-2} = \frac{1}{a^2}$ |
計算の基本方針:①底を素因数分解 ②累乗根を分数指数に変換 ③指数法則で計算 ④必要なら累乗根の形に戻す
💡 試験のコツ: 指数計算は対数関数の基礎にもなる。ここで計算ミスをなくせば、数学II全体の得点力がアップするよ!
Ang aming AI Companion ay isang AI tool na nakatuon sa mga estudyante na nag-aalok ng higit pa sa mga sagot lang. Binuo mula sa milyong Knowunity resources, nagbibigay ito ng may-kaugnayang impormasyon, personalized na study plans, quizzes, at content direkta sa chat, na umaangkop sa iyong sariling learning journey.
Maaari mong i-download ang app mula sa Google Play Store at Apple App Store.
Tama 'yan! Mag-enjoy sa libreng access sa mga study content, makipag-connect sa kapwa mga estudyante, at kumuha ng instant na tulong – lahat nasa iyong daliri lang.
App Store
Google Play
Napakadaling gamitin at maganda ang disenyo ng app. Nahanap ko lahat ng hinahanap ko hanggang ngayon at natuto ako ng marami mula sa mga presentasyon! Tiyak na gagamitin ko ang app para sa isang takdang-aralin sa klase! At siyempre, nakakatulong din ito bilang inspirasyon.
Stefan S
gumagamit ng iOS
Sobrang ganda talaga ng app na ito. Maraming mga study notes at tulong [...]. Ang problemang subject ko ay Pranses, halimbawa, at ang app ay may maraming options para tumulong. Salamat sa app na ito, bumuti ang Pranses ko. Irerekumenda ko ito sa lahat.
Samantha Klich
Android user
Wow, talagang namangha ako. Sinubukan ko lang ang app dahil nakita ko itong ina-advertise nang maraming beses at sobrang nagulat ako. Ang app na ito ang TULONG na gusto mo para sa paaralan at higit sa lahat, nag-aalok ito ng maraming bagay, tulad ng workouts at fact sheets, na SOBRANG nakatulong sa akin.
Anna
iOS user
Pinakamagandang app sa mundo! walang masabi dahil sobrang ganda nito
Thomas R
iOS user
Napakaganda talaga. Nakakapag-review ako ng 10x mas mabuti, itong app ay mabilis na 10/10. Lubos kong inirerekomenda ito sa lahat. Pwede akong manood at maghanap ng notes. Pwede kong i-save ang mga ito sa subject folder. Pwede kong i-review anumang oras kapag bumalik ako. Kung hindi mo pa nasubukan ang app na ito, marami kang nawawala.
Basil
Android user
Ang app na ito ay nagpapalakas ng loob ko sa paghahanda sa exams, hindi lang dahil sa pagpapataas ng aking kumpiyansa sa sarili sa pamamagitan ng mga feature na nagpapahintulot sa iyo na makipag-connect sa iba at mabawasan ang pakiramdam na nag-iisa, kundi pati na rin sa paraan na nakatuon ang app sa pagpapagaan ng iyong pakiramdam. Madali itong i-navigate, masaya gamitin, at nakakatulong sa sinumang nahihirapan sa kahit anong paraan.
David K
iOS user
Sobrang galing ng app! Ilalagay ko lang ang paksa sa search bar at makakakuha na ako ng sagot kaagad. Hindi ko kailangang manood ng 10 YouTube videos para maintindihan ang isang bagay, kaya nakakatipid ako ng oras. Lubos na inirerekomenda!
Sudenaz Ocak
Android user
Sa paaralan, napakahina ko sa math pero salamat sa app, mas mahusay na ako ngayon. Lubos akong nagpapasalamat na ginawa niyo ang app na ito.
Greenlight Bonnie
Android user
napakareliable na app para tumulong at palawakin ang iyong mga ideya sa Math, English at iba pang mga related na paksa sa iyong mga gawain. gamitin mo ang app na ito kung nahihirapan ka sa mga area, susi ito para diyan. sana nag-review na ako dati. at libre rin ito kaya huwag mag-alala tungkol diyan.
Rohan U
Android user
Alam kong maraming apps gumagamit ng fake accounts para mapataas ang kanilang reviews pero ang app na ito ay deserve lahat ng papuri. Dati nakakakuha ako ng 4 sa aking English exams at ngayon nakakuha ako ng grade 7. Hindi ko pa alam ang app na ito tatlong araw bago ang exam at nakatulong ito ng SOBRA. Pakisuyong maniwala sa akin at gamitin ito dahil sigurado akong makikita mo rin ang mga pagbabago.
Xander S
iOS user
ANG MGA quiz AT flashcard SOBRANG HELPFUL AT I LOVE TALAGA SI Knowunity AI. PARANG CHATGPT LANG PERO MAS MATALINO!! NAKATULONG DIN SA MGA MASCARA PROBLEMS KO!! PATI NA RIN SA MGA TUNAY KONG subject! SYEMPRE 😍😁😲🤑💗✨🎀😮
Elisha
iOS user
Grabe talaga ang app na to. Sobrang nakakaboring sakin ang pagreview pero ginagawa ng app na to na sobrang dali mag-organize ng lahat at pwede mong tanungin ang libreng ai para subukin ang sarili mo kaya sobrang buti at madali mong ma-upload ang sarili mong mga bagay. highly recommend bilang isang taong nagte-take ng mocks ngayon
Paul T
iOS user
Napakadaling gamitin at maganda ang disenyo ng app. Nahanap ko lahat ng hinahanap ko hanggang ngayon at natuto ako ng marami mula sa mga presentasyon! Tiyak na gagamitin ko ang app para sa isang takdang-aralin sa klase! At siyempre, nakakatulong din ito bilang inspirasyon.
Stefan S
gumagamit ng iOS
Sobrang ganda talaga ng app na ito. Maraming mga study notes at tulong [...]. Ang problemang subject ko ay Pranses, halimbawa, at ang app ay may maraming options para tumulong. Salamat sa app na ito, bumuti ang Pranses ko. Irerekumenda ko ito sa lahat.
Samantha Klich
Android user
Wow, talagang namangha ako. Sinubukan ko lang ang app dahil nakita ko itong ina-advertise nang maraming beses at sobrang nagulat ako. Ang app na ito ang TULONG na gusto mo para sa paaralan at higit sa lahat, nag-aalok ito ng maraming bagay, tulad ng workouts at fact sheets, na SOBRANG nakatulong sa akin.
Anna
iOS user
Pinakamagandang app sa mundo! walang masabi dahil sobrang ganda nito
Thomas R
iOS user
Napakaganda talaga. Nakakapag-review ako ng 10x mas mabuti, itong app ay mabilis na 10/10. Lubos kong inirerekomenda ito sa lahat. Pwede akong manood at maghanap ng notes. Pwede kong i-save ang mga ito sa subject folder. Pwede kong i-review anumang oras kapag bumalik ako. Kung hindi mo pa nasubukan ang app na ito, marami kang nawawala.
Basil
Android user
Ang app na ito ay nagpapalakas ng loob ko sa paghahanda sa exams, hindi lang dahil sa pagpapataas ng aking kumpiyansa sa sarili sa pamamagitan ng mga feature na nagpapahintulot sa iyo na makipag-connect sa iba at mabawasan ang pakiramdam na nag-iisa, kundi pati na rin sa paraan na nakatuon ang app sa pagpapagaan ng iyong pakiramdam. Madali itong i-navigate, masaya gamitin, at nakakatulong sa sinumang nahihirapan sa kahit anong paraan.
David K
iOS user
Sobrang galing ng app! Ilalagay ko lang ang paksa sa search bar at makakakuha na ako ng sagot kaagad. Hindi ko kailangang manood ng 10 YouTube videos para maintindihan ang isang bagay, kaya nakakatipid ako ng oras. Lubos na inirerekomenda!
Sudenaz Ocak
Android user
Sa paaralan, napakahina ko sa math pero salamat sa app, mas mahusay na ako ngayon. Lubos akong nagpapasalamat na ginawa niyo ang app na ito.
Greenlight Bonnie
Android user
napakareliable na app para tumulong at palawakin ang iyong mga ideya sa Math, English at iba pang mga related na paksa sa iyong mga gawain. gamitin mo ang app na ito kung nahihirapan ka sa mga area, susi ito para diyan. sana nag-review na ako dati. at libre rin ito kaya huwag mag-alala tungkol diyan.
Rohan U
Android user
Alam kong maraming apps gumagamit ng fake accounts para mapataas ang kanilang reviews pero ang app na ito ay deserve lahat ng papuri. Dati nakakakuha ako ng 4 sa aking English exams at ngayon nakakuha ako ng grade 7. Hindi ko pa alam ang app na ito tatlong araw bago ang exam at nakatulong ito ng SOBRA. Pakisuyong maniwala sa akin at gamitin ito dahil sigurado akong makikita mo rin ang mga pagbabago.
Xander S
iOS user
ANG MGA quiz AT flashcard SOBRANG HELPFUL AT I LOVE TALAGA SI Knowunity AI. PARANG CHATGPT LANG PERO MAS MATALINO!! NAKATULONG DIN SA MGA MASCARA PROBLEMS KO!! PATI NA RIN SA MGA TUNAY KONG subject! SYEMPRE 😍😁😲🤑💗✨🎀😮
Elisha
iOS user
Grabe talaga ang app na to. Sobrang nakakaboring sakin ang pagreview pero ginagawa ng app na to na sobrang dali mag-organize ng lahat at pwede mong tanungin ang libreng ai para subukin ang sarili mo kaya sobrang buti at madali mong ma-upload ang sarili mong mga bagay. highly recommend bilang isang taong nagte-take ng mocks ngayon
Paul T
iOS user
中学の自然数の指数から一気に実数まで指数を拡張するよ。$2^{-3}$や$4^{\frac{1}{2}}$みたいな計算ができるようになって、指数関数や対数関数の土台になる超重要な単元だ。

Access sa lahat ng dokumento
Pagbutihin ang iyong mga grado
Sumali sa milyong mga estudyante
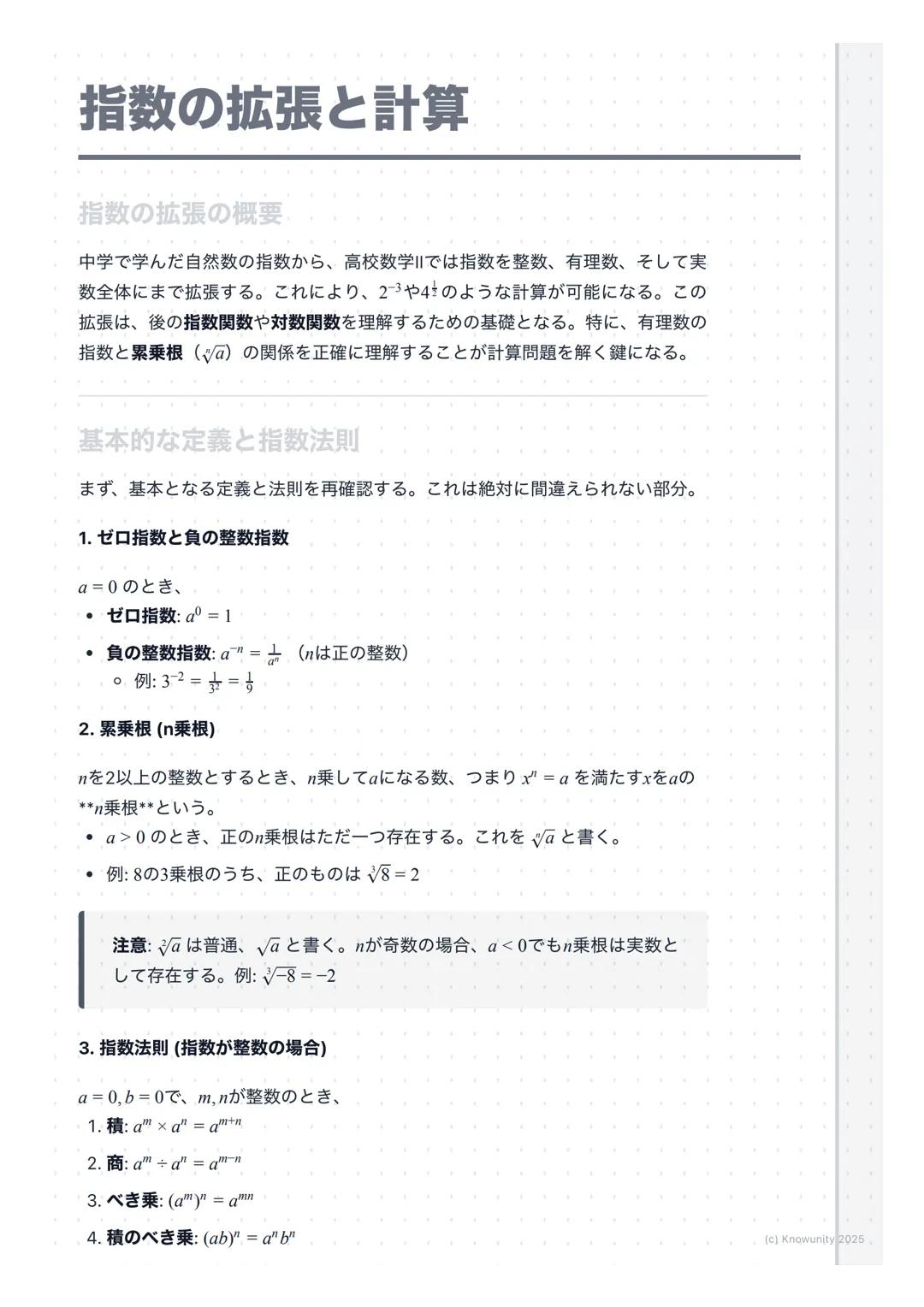
君たちの指数の世界がここから一気に広がるよ。中学では自然数だけだった指数が、整数、有理数、そして実数全体まで使えるようになる。
ゼロ指数と負の整数指数が最初のハードル。は覚えるしかないけど、は「マイナスがついたら逆数にする」と覚えよう。例えば$3^{-2} = \frac{1}{3^2} = \frac{1}{9}$。
**累乗根(n乗根)**はを満たすのこと。なら正の乗根がただ一つ存在して、と書く。のときは。
💡 ポイント: 指数法則は中学と同じ。、、、。これは絶対覚えて!

Access sa lahat ng dokumento
Pagbutihin ang iyong mga grado
Sumali sa milyong mga estudyante
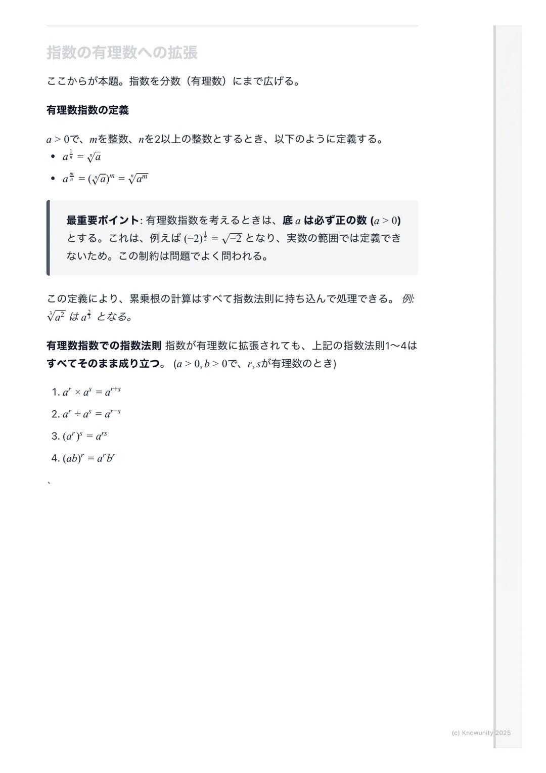
ここからが本格的な高校数学。指数を分数まで拡張するよ。
で、を整数、を2以上の整数とするとき、、と定義する。
超重要:有理数指数を考えるときは、底は必ず正の数にする。なぜならは実数で定義できないから。
この定義のおかげで、累乗根の面倒な計算も指数法則で処理できる。みたいに。
💡 ポイント: 指数法則は有理数指数でもそのまま使える。など、4つの法則すべて健在!

Access sa lahat ng dokumento
Pagbutihin ang iyong mga grado
Sumali sa milyong mga estudyante
実際に問題を解いて感覚を掴もう。$16^{-\frac{1}{3}}$を計算してみる。
まず底を素因数分解する。$16 = 2^4$。次に指数法則を使う。
$16^{-\frac{1}{3}} = ^{-\frac{1}{3}} = 2^{4 \times } = 2^{-3} = \frac{1}{2^3} = \frac{1}{8}$
手順は①素因数分解 ②指数法則適用 ③負の指数の定義で処理、の3ステップ。
💡 ポイント: 底が大きい数のときは、必ず小さい素数のべき乗で表そう。$81 = 3^432 = 2^5$とか。

Access sa lahat ng dokumento
Pagbutihin ang iyong mga grado
Sumali sa milyong mga estudyante
を計算する。
戦略:すべての累乗根を分数指数に直してから指数法則でまとめる。
まず変換:、、
式は
指数を通分すると:
答え:(累乗根で表すなら)
💡 ポイント: 複雑な累乗根は必ず分数指数に直す。そうすれば指数法則の足し算・引き算だけで解決!

Access sa lahat ng dokumento
Pagbutihin ang iyong mga grado
Sumali sa milyong mga estudyante
計算で絶対に注意すべきポイントをチェックしよう。
底の条件を常に意識する。問題文に書いてなくても、があれば暗にが前提。
よくある間違いを表でまとめた:
| 間違いやすい例 | 正しい計算 |
|---|---|
| $\sqrt{a^2 + b^2} = a + b$ | 間違い!$\sqrt{9+16} = 5$だけど$3+4 = 7$ |
| $(2^3)^2 = 2^5$ | 正しくは$2^{3 \times 2} = 2^6 = 64$ |
| $a^{-2} = -a^2$ | 正しくは$a^{-2} = \frac{1}{a^2}$ |
計算の基本方針:①底を素因数分解 ②累乗根を分数指数に変換 ③指数法則で計算 ④必要なら累乗根の形に戻す
💡 試験のコツ: 指数計算は対数関数の基礎にもなる。ここで計算ミスをなくせば、数学II全体の得点力がアップするよ!
Ang aming AI Companion ay isang AI tool na nakatuon sa mga estudyante na nag-aalok ng higit pa sa mga sagot lang. Binuo mula sa milyong Knowunity resources, nagbibigay ito ng may-kaugnayang impormasyon, personalized na study plans, quizzes, at content direkta sa chat, na umaangkop sa iyong sariling learning journey.
Maaari mong i-download ang app mula sa Google Play Store at Apple App Store.
Tama 'yan! Mag-enjoy sa libreng access sa mga study content, makipag-connect sa kapwa mga estudyante, at kumuha ng instant na tulong – lahat nasa iyong daliri lang.
1
Smart Tools NEW
I-transform ang note na ito sa: ✓ 50+ Practice Questions ✓ Interactive Flashcards ✓ Full Mock Exam ✓ Essay Outlines
App Store
Google Play
Napakadaling gamitin at maganda ang disenyo ng app. Nahanap ko lahat ng hinahanap ko hanggang ngayon at natuto ako ng marami mula sa mga presentasyon! Tiyak na gagamitin ko ang app para sa isang takdang-aralin sa klase! At siyempre, nakakatulong din ito bilang inspirasyon.
Stefan S
gumagamit ng iOS
Sobrang ganda talaga ng app na ito. Maraming mga study notes at tulong [...]. Ang problemang subject ko ay Pranses, halimbawa, at ang app ay may maraming options para tumulong. Salamat sa app na ito, bumuti ang Pranses ko. Irerekumenda ko ito sa lahat.
Samantha Klich
Android user
Wow, talagang namangha ako. Sinubukan ko lang ang app dahil nakita ko itong ina-advertise nang maraming beses at sobrang nagulat ako. Ang app na ito ang TULONG na gusto mo para sa paaralan at higit sa lahat, nag-aalok ito ng maraming bagay, tulad ng workouts at fact sheets, na SOBRANG nakatulong sa akin.
Anna
iOS user
Pinakamagandang app sa mundo! walang masabi dahil sobrang ganda nito
Thomas R
iOS user
Napakaganda talaga. Nakakapag-review ako ng 10x mas mabuti, itong app ay mabilis na 10/10. Lubos kong inirerekomenda ito sa lahat. Pwede akong manood at maghanap ng notes. Pwede kong i-save ang mga ito sa subject folder. Pwede kong i-review anumang oras kapag bumalik ako. Kung hindi mo pa nasubukan ang app na ito, marami kang nawawala.
Basil
Android user
Ang app na ito ay nagpapalakas ng loob ko sa paghahanda sa exams, hindi lang dahil sa pagpapataas ng aking kumpiyansa sa sarili sa pamamagitan ng mga feature na nagpapahintulot sa iyo na makipag-connect sa iba at mabawasan ang pakiramdam na nag-iisa, kundi pati na rin sa paraan na nakatuon ang app sa pagpapagaan ng iyong pakiramdam. Madali itong i-navigate, masaya gamitin, at nakakatulong sa sinumang nahihirapan sa kahit anong paraan.
David K
iOS user
Sobrang galing ng app! Ilalagay ko lang ang paksa sa search bar at makakakuha na ako ng sagot kaagad. Hindi ko kailangang manood ng 10 YouTube videos para maintindihan ang isang bagay, kaya nakakatipid ako ng oras. Lubos na inirerekomenda!
Sudenaz Ocak
Android user
Sa paaralan, napakahina ko sa math pero salamat sa app, mas mahusay na ako ngayon. Lubos akong nagpapasalamat na ginawa niyo ang app na ito.
Greenlight Bonnie
Android user
napakareliable na app para tumulong at palawakin ang iyong mga ideya sa Math, English at iba pang mga related na paksa sa iyong mga gawain. gamitin mo ang app na ito kung nahihirapan ka sa mga area, susi ito para diyan. sana nag-review na ako dati. at libre rin ito kaya huwag mag-alala tungkol diyan.
Rohan U
Android user
Alam kong maraming apps gumagamit ng fake accounts para mapataas ang kanilang reviews pero ang app na ito ay deserve lahat ng papuri. Dati nakakakuha ako ng 4 sa aking English exams at ngayon nakakuha ako ng grade 7. Hindi ko pa alam ang app na ito tatlong araw bago ang exam at nakatulong ito ng SOBRA. Pakisuyong maniwala sa akin at gamitin ito dahil sigurado akong makikita mo rin ang mga pagbabago.
Xander S
iOS user
ANG MGA quiz AT flashcard SOBRANG HELPFUL AT I LOVE TALAGA SI Knowunity AI. PARANG CHATGPT LANG PERO MAS MATALINO!! NAKATULONG DIN SA MGA MASCARA PROBLEMS KO!! PATI NA RIN SA MGA TUNAY KONG subject! SYEMPRE 😍😁😲🤑💗✨🎀😮
Elisha
iOS user
Grabe talaga ang app na to. Sobrang nakakaboring sakin ang pagreview pero ginagawa ng app na to na sobrang dali mag-organize ng lahat at pwede mong tanungin ang libreng ai para subukin ang sarili mo kaya sobrang buti at madali mong ma-upload ang sarili mong mga bagay. highly recommend bilang isang taong nagte-take ng mocks ngayon
Paul T
iOS user
Napakadaling gamitin at maganda ang disenyo ng app. Nahanap ko lahat ng hinahanap ko hanggang ngayon at natuto ako ng marami mula sa mga presentasyon! Tiyak na gagamitin ko ang app para sa isang takdang-aralin sa klase! At siyempre, nakakatulong din ito bilang inspirasyon.
Stefan S
gumagamit ng iOS
Sobrang ganda talaga ng app na ito. Maraming mga study notes at tulong [...]. Ang problemang subject ko ay Pranses, halimbawa, at ang app ay may maraming options para tumulong. Salamat sa app na ito, bumuti ang Pranses ko. Irerekumenda ko ito sa lahat.
Samantha Klich
Android user
Wow, talagang namangha ako. Sinubukan ko lang ang app dahil nakita ko itong ina-advertise nang maraming beses at sobrang nagulat ako. Ang app na ito ang TULONG na gusto mo para sa paaralan at higit sa lahat, nag-aalok ito ng maraming bagay, tulad ng workouts at fact sheets, na SOBRANG nakatulong sa akin.
Anna
iOS user
Pinakamagandang app sa mundo! walang masabi dahil sobrang ganda nito
Thomas R
iOS user
Napakaganda talaga. Nakakapag-review ako ng 10x mas mabuti, itong app ay mabilis na 10/10. Lubos kong inirerekomenda ito sa lahat. Pwede akong manood at maghanap ng notes. Pwede kong i-save ang mga ito sa subject folder. Pwede kong i-review anumang oras kapag bumalik ako. Kung hindi mo pa nasubukan ang app na ito, marami kang nawawala.
Basil
Android user
Ang app na ito ay nagpapalakas ng loob ko sa paghahanda sa exams, hindi lang dahil sa pagpapataas ng aking kumpiyansa sa sarili sa pamamagitan ng mga feature na nagpapahintulot sa iyo na makipag-connect sa iba at mabawasan ang pakiramdam na nag-iisa, kundi pati na rin sa paraan na nakatuon ang app sa pagpapagaan ng iyong pakiramdam. Madali itong i-navigate, masaya gamitin, at nakakatulong sa sinumang nahihirapan sa kahit anong paraan.
David K
iOS user
Sobrang galing ng app! Ilalagay ko lang ang paksa sa search bar at makakakuha na ako ng sagot kaagad. Hindi ko kailangang manood ng 10 YouTube videos para maintindihan ang isang bagay, kaya nakakatipid ako ng oras. Lubos na inirerekomenda!
Sudenaz Ocak
Android user
Sa paaralan, napakahina ko sa math pero salamat sa app, mas mahusay na ako ngayon. Lubos akong nagpapasalamat na ginawa niyo ang app na ito.
Greenlight Bonnie
Android user
napakareliable na app para tumulong at palawakin ang iyong mga ideya sa Math, English at iba pang mga related na paksa sa iyong mga gawain. gamitin mo ang app na ito kung nahihirapan ka sa mga area, susi ito para diyan. sana nag-review na ako dati. at libre rin ito kaya huwag mag-alala tungkol diyan.
Rohan U
Android user
Alam kong maraming apps gumagamit ng fake accounts para mapataas ang kanilang reviews pero ang app na ito ay deserve lahat ng papuri. Dati nakakakuha ako ng 4 sa aking English exams at ngayon nakakuha ako ng grade 7. Hindi ko pa alam ang app na ito tatlong araw bago ang exam at nakatulong ito ng SOBRA. Pakisuyong maniwala sa akin at gamitin ito dahil sigurado akong makikita mo rin ang mga pagbabago.
Xander S
iOS user
ANG MGA quiz AT flashcard SOBRANG HELPFUL AT I LOVE TALAGA SI Knowunity AI. PARANG CHATGPT LANG PERO MAS MATALINO!! NAKATULONG DIN SA MGA MASCARA PROBLEMS KO!! PATI NA RIN SA MGA TUNAY KONG subject! SYEMPRE 😍😁😲🤑💗✨🎀😮
Elisha
iOS user
Grabe talaga ang app na to. Sobrang nakakaboring sakin ang pagreview pero ginagawa ng app na to na sobrang dali mag-organize ng lahat at pwede mong tanungin ang libreng ai para subukin ang sarili mo kaya sobrang buti at madali mong ma-upload ang sarili mong mga bagay. highly recommend bilang isang taong nagte-take ng mocks ngayon
Paul T
iOS user